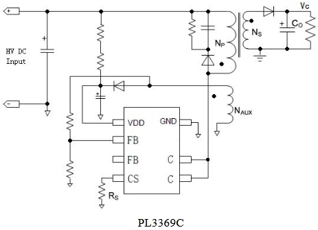
做 5V-2.4A 或 12V-1A 適配器時,聚元微 PL3369 系列幾乎成了 BOM 表里的“默認選項”。但倉庫里常常出現三種后綴:C、CE、CF,到底該拿哪一顆?本文用一張表、三張圖、六個問答,把它們的差異一次說清。
| 型號 | 封裝 | 功率管類型 | 最大輸出功率* | 適合場景 |
|---|---|---|---|---|
| PL3369C | SOP-7 | 內置 BJT | ≈ 7 W | 5 V-1 A 或 12 V-0.5 A 超小體積 |
| PL3369CE | SOP-8 | 同 C,但腳位優化 | ≈ 7 W | 同 C,Layout 更友好 |
| PL3369CF | SOP-8 | 內置 BJT(更高 BV<sub>) | ≈ 12 W | 12 V-1 A、12 W 以內“性價比之王” |

| 引腳功能 | PL3369C (SOP-7) | PL3369CE (SOP-8) | PL3369CF (SOP-8) |
|---|---|---|---|
| 芯片供電 | 1 VDD | 1 VDD | 1 VDD |
| 地 | 2 GND | 2 GND | 2 GND |
| 反饋 | 3 FB | 3 FB | 3 FB |
| 電流采樣 | 4 CS | 4 CS | 4 CS |
| 集電極 | 5-7 C(三腳并打) | 5-8 C(四腳并打) | 5-8 C(四腳并打) |
| 空腳 | 8 NC | 8 NC | 8 NC |
小貼士:CF 把 C 極擴展到 4 個并聯腳,等效降低 R<sub> 約 15 %,所以能多做 5 W。
| 關鍵參數 | PL3369C | PL3369CE | PL3369CF |
|---|---|---|---|
| BV<sub> | 450 V | 450 V | 500 V |
| I<sub> | 0.7 A | 0.7 A | 1.0 A |
| 開關頻率 | 65 kHz | 65 kHz | 65 kHz |
| 恒流基準 | 550 mV | 550 mV | 550 mV |
| 過溫保護 | 151 °C | 151 °C | 151 °C |
| 場景 | 推薦型號 | 理由 |
|---|---|---|
| 5 V-1 A 手機充電器 | PL3369C | 封裝最小,BOM 最低 |
| 12 V-0.5 A 小家電 | PL3369CE | SOP-8 好貼片,Layout 省事 |
| 12 V-1 A 機頂盒/路由器 | PL3369CF | 余量足,效率/溫升最優 |
| 需要 15 W 以上 | 建議換 DCM+同步整流方案 | PL3369 系列已封頂 |



把這張表貼在采購文件夾里,下次再也不怕后綴選錯!