在24W以下的電源市場中,傳統的MOS管方案和其他BJT(雙極型晶體管)方案面臨著成本和性能的雙重挑戰。芯茂微推出新型的自供電BJT方案——LP3718CDL,這一方案以其高耐壓、高性能、高集成度的特點,有望全面替代傳統MOS和其他BJT方案。
在適配器市場中,18W、24W的適配器電源大多采用外掛MOS管或內置合封MOS管方案。雖然這種方案在穩定性方面表現較好,但其成本較高,且MOS管的耐壓能力遠不及BJT。此外,這種方案還限制了產品的整體尺寸,不利于小型化和便攜化的發展。

為了降低成本和縮小產品尺寸,國內電源管理芯片廠商推出了使用BJT的方案。這種方案相對于傳統MOS管方案有了很大優勢,不僅縮小了產品尺寸,也大大降低了方案成本。盡管在穩定性方面稍有降低,但對于需要控制成本的下游廠商來說,也是一個不錯的替代選擇。
芯茂微推出的LP3718CDL新型自供電BJT方案,集自供電、內置BJT于一體,具有高耐壓、高性能、高集成度的特點。與舊版BJT方案相比,LP3718CDL不僅進一步縮小了方案產品的外觀尺寸,集成了PCBA外圍電路,也極大地降低了方案的整體成本。其穩定性能與MOS管方案持平,且因為高耐壓、優化EMI、噪音等專項優化,其性能測試上更優于舊版BJT管方案與傳統MOS管方案。

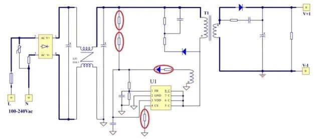
其他方案原理圖

從成本角度來看,LP3718CDL方案在同樣過認證方案產品的情況下,共計節省外圍電子元器件數量達到了五個。新型自供電方案在成本上和傳統MOS對比,不僅外圍成本下降0.12~0.2元,芯片本身成本也下降了0.2~0.3元。以常用生產計量單位1KK(一百萬)套計算,單個成品綜合降低成本約0.4元,總體成本將下降40萬元。

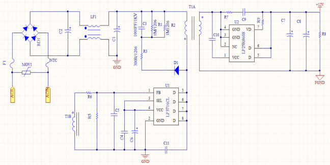
其他方案原理圖:

下面附上芯茂微新型自供電BJT方案產品型號列表:

LP3718CDL方案的應用范圍非常廣泛,包括機頂盒、光貓、路由器等網通類產品;智能調光、藍牙音箱等智能家居類產品;攝像頭等安防類產品;手電鉆、電動螺絲刀等電動工具類產品。這一方案的推出,無疑為這些領域帶來了新的技術革新和成本優勢。
LP3718CDL新型自供電BJT方案,以其卓越的性能和成本效益,有望在24W以下的電源市場中全面替代傳統MOS和其他BJT方案。這一技術革新不僅為相關應用廠商帶來了巨大的成本下降空間,也為電源適配器市場的發展注入了新的活力。